让筛查变得有“温度”
时间:2020-02-14
2月14日,小雨稀稀落落地飘落下来,为已封城数日的武汉又增添了几分清冷的感觉。
作为一名驰援武汉的疾控工作者,已经在这里工作了一周时间。此次驰援是由国家卫健委基层司领导牵头带队,总共26人、每两人一组分别在武汉13个区县协助当地强化社区疫情防控工作。我作为中国疾控中心的一员与另外一位长期从事基层工作的同志组成一个小组驻扎东西湖区,共同帮助当地把住社区关口,尽早发现传染源头。
到今天,我和搭档已经走访了东西湖区的11个街道、10个社区、4个卫生院,以及2个集中隔离点。而今天天气虽冷,但我发现,社区的筛查工作却变得越来越有“温度”。

图一:2月14日,我和工作组伙伴在武汉东西湖区李家墩社区开展全民大排查工作的实施质量评估,现场与社区工作人员核对排查信息
首先是大家的责任心很强。在我走访的几个地方,我都深刻地感觉到当地的社区排查人员所做的事情早已不止是为了完成一项工作,而是设身处地为当地居民的健康和生活着想。面对居民提出的各式各样的问题,他们都愿意耐心解答,消除大家的疑虑和紧张。
在责任到人方面,李家墩社区就是一个很好的典范。社区制定了排查分工表,近4000户居民被分为14个小网格,每个网格包括1名网格员、1名下沉党员和1-3名志愿者,这为实现“不落一户、不漏一人”的排查目标打下了坚实的基础,也让当地居民感觉到放心、有依靠。
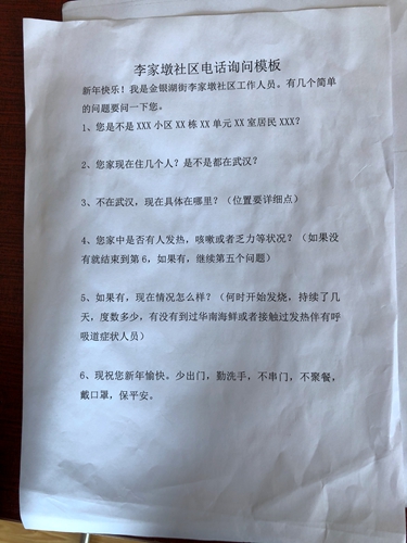
其次是工作方法更加的细化,社区制定了电话询问模板,问询标准统一。社区的工作人员告诉我,由于这次排查工作时间紧、任务重,很多人又没有太多医学的背景,为了让排查工作更加科学规范、防止表述错误、有歧义,他们从一开始就制定了标准的电话询问模板,保证在问询的时候做到准确、清晰,与此同时,他们还特别注意问询时的语气、语调。他们说,这个阶段,每一个居民都有心理压力,开展询问工作时,多一份对居民的理解,多说一句“麻烦了”、“打扰了”、“谢谢支持”,就也能换回一份理解和支持。

图二:帮助李家墩社区制定的电话询问模板,并为志愿者开展培训,统一问询标准
而这样“暖”的工作方法不仅是在电话问询时在使用,在回应社区居民提出的各式各样疑问时也同样在做要求。疫情时期,社区居民自身会有一些实际的困难和担心。比如有的居民特别紧张,虽然没有被感染,却整日提心吊胆,甚至每天都会咨询自己的情况。而社区的工作人员针对居民的各种疑问及时总结,整理汇总,也提出了一套标准的回答方式。
再次是积极发动志愿者的力量,让更多人参与进来,共同开展防疫排查工作。社区成为居民的“组织者”,居民成为社区的“守门员”,这种互助的模式把社区和居民拉到了一起,社区书记告诉我每日通过“微信+电话双打卡”的响应可达90%以上,剩下的再通过上门排查进行补漏。
在走访的过程中,还有一件事情也让我印象深刻。在常青花园第四社区,书记给我展示了2月8日,也就是农历正月十五晚来自居民微信群的一条条同样的留言-“难忘今宵,今宵难忘”,书记说当晚大家伙自发办起了网上元宵节晚会,大家伙各显其能,“我爱你,中国”、“难忘今宵”等经典歌曲响彻微信群,表演舞蹈和武术的小视频也别出心裁,还有社区的文人做诗吟对,一句“社区上下齐心治,誓把瘟魔花纸烧”引得大家共鸣。而第二天一早,这里又成为大家测体温打卡的平台。
写到这里,一阵阵暖意涌上心头,生活在大城市的我过去对于社区的概念是模糊的,我甚至不知道对门邻居的模样。也许这里以前也是这样,但一场疫情把大家的距离拉近了。在武汉封城后的日子里,他们经历了什么,我们只能想象但无法真正体会,在苦难面前,我欣赏他们这种勇气和乐观,我真心希望“快乐防疫”的观念可以传递给更多的人,社区的防疫工作可以,也应该做到有“温度”。
在写完这篇日记的时候,区指挥部社区组的工作人员给我发来微信,指挥部对我们今天的工作建议很重视,已经向各街道下发了重要事项督办单,并感谢我们的工作。这种肯定是对我们工作最大的支持,有这样的上下一心,我对早日战胜疫情有了更大的信心。